web3tt
  • 区块链资讯
    • 新手教程
    • 行业资讯
  • 收录投稿
  • 排行榜
    • 区块链资讯
      • 新手教程
      • 行业资讯
    • 收录投稿
    • 排行榜

    区块链技术

    共 247 篇文章
    排序
    发布更新浏览点赞
    Chainway技术解析:比特币Layer2项目如何巧妙把握市场热点与机遇

    Chainway技术解析:比特币Layer2项目如何巧妙把握市场热点与机遇

    比特币Layer2赛道涌现众多项目,其中不少通过"蹭Rollup概念"进行宣传,实际技术方案却不符合Rollup标准。Chainway作为典型案例,虽自称"主权Rollup",实则采用"客户端验证"模...
    新手教程# Chainway# Rollup# ZK Proof
    7个月前
    1160
    闪电网络当前面临的主要挑战与解决方案分析

    闪电网络当前面临的主要挑战与解决方案分析

    比特币闪电网络面临流动性不足与分配两大挑战。当前网络拥有12,389节点和48,000条通道,总容量5311.8 BTC,但需增长百倍才能支持大规模应用。解决方案包括降低节点运维门槛(如Umbrel硬...
    新手教程# 加密货币# 区块链技术# 去中心化金融
    7个月前
    1120
    优化以太坊可读性提升用户体验

    优化以太坊可读性提升用户体验

    以太坊生态系统面临整合去中心化与合作的核心挑战,需通过"以太坊对齐"概念协调多方愿景。文章提出将这一模糊概念具体化为四大可量化标准:开源代码(遵循FSF/OSI标准)、开放标准(采用ERC等互操作性协...
    新手教程# ERC标准# 以太坊# 以太坊对齐
    8个月前
    1070
    Optimizing SVM Merklization on SOON for Enhanced Blockchain Performance

    Optimizing SVM Merklization on SOON for Enhanced Blockchain Performance

    Solana虚拟机(SVM)因缺乏全局状态根,对Layer-2汇总系统构成挑战,影响欺诈证明和跨链操作。SOON Network通过引入Merkle树和状态根嵌入技术,结合历史证明(PoH),优化了S...
    新手教程# Layer 2# Merkle树# Solana
    8个月前
    1060
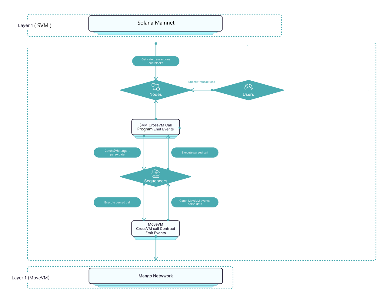
    Mango Network生态扩展:架构互补性与技术实现解析

    Mango Network生态扩展:架构互补性与技术实现解析

    Mango Network作为首个支持Multi-VM架构的全链基础设施公链,创新融合MoveVM、EVM和SVM三大虚拟机,实现跨VM调用与资产标准化。其共享状态管理和统一账户模型简化开发流程,29...
    新手教程# Mango Network# Multi-VM# Solana VM
    8个月前
    1040
    加密货币和交易热图详解:概念解析与实用指南

    加密货币和交易热图详解:概念解析与实用指南

    区块链热图是一种可视化工具,通过颜色编码直观展示区块链网络中的复杂数据,如市值变化、价格波动和交易量等。它能帮助用户快速识别市场趋势、优化交易决策,并广泛应用于加密货币交易、风险管理、供应链监控等领域...
    新手教程# 加密货币交易# 区块链技术# 区块链热图
    7个月前
    1030
    SwarmNode引领无服务器AI Agent部署新趋势

    SwarmNode引领无服务器AI Agent部署新趋势

    SwarmNode是一款专为AI代理设计的无服务器云平台,通过Python脚本简化部署流程,实现按秒计费的高性价比模式。其核心功能包括代理链式调用、持久化存储和灵活编排,支持开发者快速构建事件驱动的A...
    新手教程# AI代理# Python代理# SwarmNode
    8个月前
    1030
    波卡Polkadot现状分析:如何应对挑战避免消亡

    波卡Polkadot现状分析:如何应对挑战避免消亡

    波卡生态现状与挑战 波卡虽拥有顶尖技术团队,但面临生态活跃度不足、市场竞争乏力等严峻问题。数据显示45条平行链中仅30条真实活跃,核心交易由不足10条链驱动。OpenGov治理效率低下,国库资金使用缺...
    新手教程# Kusama# OpenGov# Polkadot2.0
    7个月前
    1010
    揭秘Monad区块链技术:探索其核心秘法与创新应用

    揭秘Monad区块链技术:探索其核心秘法与创新应用

    1. 没落的以太坊村庄 以太坊村曾因去中心化和安全性而繁荣,但如今面临meme病毒和新兴公链Solana、Sui的竞争挑战。部分村民推动"L2改革"试图复兴,同时考虑迁移到其他村庄。 2. 紫佩佩巫师...
    新手教程# Monad# 以太坊# 共识机制
    7个月前
    1010
    从历史牛熊和经济周期分析:下轮加密货币牛市何时到来?

    从历史牛熊和经济周期分析:下轮加密货币牛市何时到来?

    加密市场呈现周期性特征,比特币历史数据显示每个周期峰值回撤约80%,触底需1年,重返新高需2年。当前距下次减半7个月,若历史重演,比特币或于2024年Q4突破前高。全球流动性触底、中国降息、美国债务危...
    新手教程# 加密市场# 区块链技术# 投资策略
    7个月前
    1010
    加载更多

    标签云

    web3tt
    Web3tt是一个非盈利公益性的集区块链相关网址、资源、资讯和信息等于一体区块链网址导航网站,用户了解区块链相关知识的好帮手。 仅供您学习参考之用,如有侵犯您的权益请和我们联系删除。 免责提示:投资有风险,入市需谨慎。本网站所有不作为投资理财建议,如有损失,请自行承担后果。

    友链申请 免责声明 广告合作 关于我们

    扫码加QQ群web3tt
    扫码加QQ群
    扫码加微信web3tt
    扫码加微信


      
    网址
    网址文章软件