web3tt
  • 区块链资讯
    • 新手教程
    • 行业资讯
  • 收录投稿
  • 排行榜
    • 区块链资讯
      • 新手教程
      • 行业资讯
    • 收录投稿
    • 排行榜

    ERC-4337

    共 12 篇文章
    排序
    发布更新浏览点赞
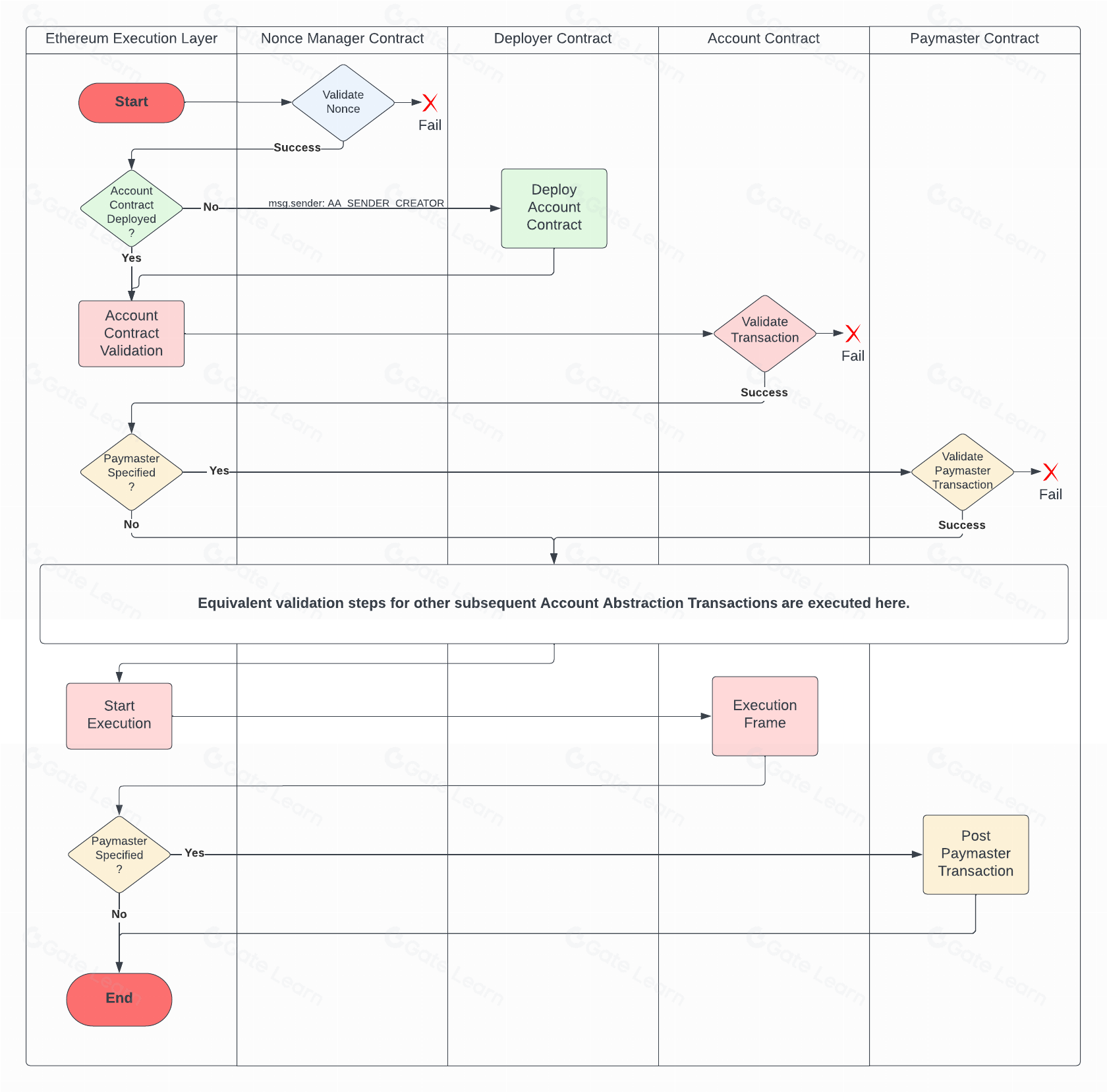
    RIP-7560:原生账户抽象共识层改进提案详解与影响分析

    RIP-7560:原生账户抽象共识层改进提案详解与影响分析

    账户抽象和原生账户抽象是什么 ERC-4337的账户抽象提供合约账户功能(如多签/代付Gas),但面临捆绑商中心化、利润不足和用户留存率低等问题。原生账户抽象直接部署在L2链上,但灵活性不足。 RIP...
    新手教程# ERC-4337# RIP-7560# 以太坊
    8个月前
    620
    Vitalik与以太坊路线图如何重塑治理流程

    Vitalik与以太坊路线图如何重塑治理流程

    文章探讨以太坊治理矛盾,聚焦EIP-3074提案争议事件。研究员与开发团队在账户抽象路线图上存在分歧,Vitalik作为关键决策者提出EIP-7702替代方案化解冲突。作者提出VVRC治理模型(价值观...
    新手教程# EIP-3074# ERC-4337# Vitalik
    8个月前
    690
    以太坊账户抽象详解:原理、优势与应用场景

    以太坊账户抽象详解:原理、优势与应用场景

    账户抽象旨在提升以太坊生态的用户和开发者体验,通过结合外部拥有账户(EOA)和合约账户(CA)的优势,实现更灵活的账户功能。当前方案包括EOA增强(如EIP-5806、3074、7702)和EOA迁移...
    新手教程# EIP-3074# EIP-7702# ERC-4337
    9个月前
    630
    2025年最新解读:元交易ERC-2771的运作原理与核心优势

    2025年最新解读:元交易ERC-2771的运作原理与核心优势

    2025 年元交易的最新发展 2025年元交易在区块链领域取得重大进展,ERC-2771标准被广泛应用于游戏和NFT平台,显著降低用户门槛。Biconomy等平台通过多链中继协议优化交易体验,实现无G...
    新手教程# ERC-2771# ERC-4337# Gas费用
    9个月前
    680
    3074事件后以太坊治理现状分析与未来展望

    3074事件后以太坊治理现状分析与未来展望

    以太坊社区近期围绕EIP-3074与ERC-4337的争议揭示了治理机制的关键问题。核心开发人员最初批准了EIP-3074提案,旨在为EOA用户带来账户抽象(AA)功能,但遭到ERC-4337社区的强...
    新手教程# EIP-3074# EIP-7702# ERC-4337
    9个月前
    630
    探索嵌入式费用市场与ERC-4337的深度解析(第一部分)

    探索嵌入式费用市场与ERC-4337的深度解析(第一部分)

    文章探讨了区块链中交易费用机制的设计,特别是在以太坊EIP-1559机制下,区块生产者与用户之间的中介角色。重点分析了打包者(bundler)在ERC-4337协议中的作用,他们通过聚合用户操作(Us...
    新手教程# EIP-1559# ERC-4337# MEV
    9个月前
    620
    EIP-7702采纳周期分析:全面解读其对区块链发展的影响

    EIP-7702采纳周期分析:全面解读其对区块链发展的影响

    EIP-7702作为以太坊Pectra升级的核心提案,允许外部账户(EOA)无缝升级为智能账户,同时保留原有地址和EOA特性。与ERC-4337相比,7702具备三大优势:兼容现有EOA账户、双重账户...
    新手教程# DApps# EIP-7702# ERC-4337
    9个月前
    700
    账户抽象如何优化区块链交互体验的关键技术解析

    账户抽象如何优化区块链交互体验的关键技术解析

    为什么我们需要账户抽象? 账户抽象旨在解决区块链交互体验差、密钥管理复杂、需原生代币支付Gas等痛点。以太坊提出ERC-4337、EIP-3074、EIP-7702等方案,Solana通过程序派生地址...
    新手教程# Cosmos# EIP-3074# EIP-7702
    9个月前
    1330
    ERC-4337与EIP-3074对比分析:深入解析两者的差异与联系

    ERC-4337与EIP-3074对比分析:深入解析两者的差异与联系

    什么是账户抽象 (AA, Account Abstraction)? 账户抽象通过编程逻辑扩展以太坊账户的五大核心功能:验证、授权、重放保护、燃气费支付和执行。相比传统EOA账户的固定实现方式,AA支...
    新手教程# EIP-3074# ERC-4337# RIP-7560
    9个月前
    700
    Particle Network V2:首个Web3模块化意图层 实现隐私与效率双重突破

    Particle Network V2:首个Web3模块化意图层 实现隐私与效率双重突破

    Particle Network推出V2版本,打造以意图为中心、模块化的Web3访问层,通过zkWaaS(零知识证明钱包即服务)和Intent Fusion Protocol(意图融合协议)解决隐私保...
    新手教程# ERC-4337# Particle Network# Web3
    9个月前
    670
    加载更多

    标签云

    web3tt
    Web3tt是一个非盈利公益性的集区块链相关网址、资源、资讯和信息等于一体区块链网址导航网站,用户了解区块链相关知识的好帮手。 仅供您学习参考之用,如有侵犯您的权益请和我们联系删除。 免责提示:投资有风险,入市需谨慎。本网站所有不作为投资理财建议,如有损失,请自行承担后果。

    友链申请 免责声明 广告合作 关于我们

    扫码加QQ群web3tt
    扫码加QQ群
    扫码加微信web3tt
    扫码加微信


      
    网址
    网址文章软件