web3tt
  • 区块链资讯
    • 新手教程
    • 行业资讯
  • 收录投稿
  • 排行榜
    • 区块链资讯
      • 新手教程
      • 行业资讯
    • 收录投稿
    • 排行榜

    传统金融

    共 12 篇文章
    排序
    发布更新浏览点赞
    晨间快讯:花旗集团瞄准2026年推出加密货币托管服务

    晨间快讯:花旗集团瞄准2026年推出加密货币托管服务

    花旗银行宣布计划于2026年推出机构级加密货币托管服务,标志着传统金融巨头加速布局加密领域。该行已投入2-3年构建托管系统,初期聚焦数字资产安全存储,并同步开发稳定币与代币化银行货币服务。与此同时,主...
    行业资讯# 传统金融# 加密货币托管# 区块链新闻
    6个月前
    970
    House of Doge公开上市 推动狗狗币TradFi应用再落关键一子

    House of Doge公开上市 推动狗狗币TradFi应用再落关键一子

    狗狗币基金会旗下机构House of Doge通过反向收购在纳斯达克上市,旨在加速狗狗币在全球支付领域的应用。该公司已推出1.7亿美元狗狗币国债产品,并联合21Shares申请现货ETF,同时计划通过...
    行业资讯# Dogecoin# ETF# 传统金融
    6个月前
    990
    币安与1.6万亿美元资管巨头富兰克林邓普顿联手推动加密货币产品发展

    币安与1.6万亿美元资管巨头富兰克林邓普顿联手推动加密货币产品发展

    富兰克林坦伯顿与币安合作开发加密产品,旨在为广泛投资者提供高效透明的投资工具,结合传统金融与区块链技术,提升市场可及性与结算速度。
    行业资讯# Binance# ETF# Franklin Templeton
    8个月前
    900
    纳斯达克向美国证券交易委员会申请允许代币化股票交易

    纳斯达克向美国证券交易委员会申请允许代币化股票交易

    纳斯达克向美国证券交易委员会提交规则变更申请,拟允许以代币化形式记录和交易股票,用户可选择传统或区块链结算方式。此举顺应资产代币化趋势,多家平台如Robinhood、Kraken已布局相关业务。纳斯达...
    行业资讯# 传统金融# 区块链# 数字资产
    8个月前
    970
    香港HashKey宣布5亿美元数字资产库推动计划

    香港HashKey宣布5亿美元数字资产库推动计划

    香港HashKey集团宣布推出亚洲最大多币种数字资产基金DAT,首期募资目标超5亿美元,旨在搭建传统金融与加密资产的机构桥梁。该永续基金支持持续申赎,投资于资产及生态发展,为机构提供合规入市路径。行业...
    行业资讯# DAT基金# HashKey# 传统金融
    8个月前
    720
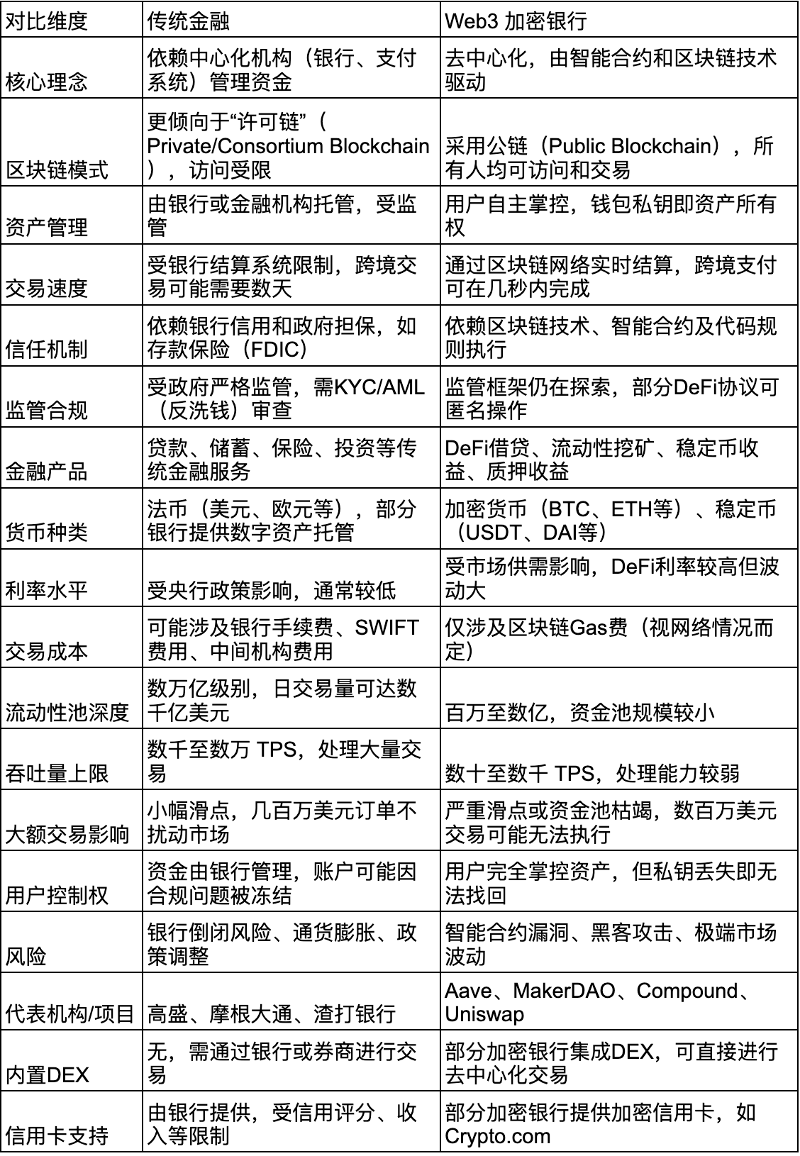
    加密银行服务:传统金融与Web3的竞合关系解析

    加密银行服务:传统金融与Web3的竞合关系解析

    概述 加密银行作为传统金融与Web3的交汇点,正在重塑金融格局。新兴加密银行(如Best Wallet)凭借跨链管理和代币化信用卡等创新功能快速崛起,而渣打、高盛等传统机构则通过区块链支付和稳定币布局...
    新手教程# CeFi# DeFi# Web3
    8个月前
    1150
    华尔街链上证券争夺战:揭秘RWA领域资本暗战

    华尔街链上证券争夺战:揭秘RWA领域资本暗战

    1. 引言:RWA能否成为下一个市场里程碑? 随着比特币现货 ETF 的推出,加密行业正进入一个新的转折点。特朗普政府时期的政策为这一领域奠定了基础,而如今,像黑石( BlackRock )这样的传统...
    新手教程# BlackRock# DeFi# Ondo Finance
    8个月前
    660
    前SEC执法专家论文引爆20万浏览 加密货币破圈进程再加速

    前SEC执法专家论文引爆20万浏览 加密货币破圈进程再加速

    Coinbase进入标普500指数引发热议,同时前SEC高级顾问TuongVy Le发表的《加密与资本市场演变》论文引发广泛关注。论文指出区块链和代币化可解决传统证券市场低效问题,并大胆提出CEX在某...
    新手教程# CEX# Coinbase# SEC
    9个月前
    1260
    传统金融变革:DeFi与可扩展金融如何重塑未来金融格局

    传统金融变革:DeFi与可扩展金融如何重塑未来金融格局

    调查显示,300名传统金融从业者普遍认为当前金融体系低效阻碍经济增长,去中心化金融(DeFi)成为关键解决方案。主要发现包括:超三分之二TradFi公司正关注DeFi,视其为未来核心业务;公共区块链更...
    新手教程# DeFi# DEXs# TradFi
    9个月前
    1500
    区块链革命:重新定义所有权、稳定币与代币化的未来

    区块链革命:重新定义所有权、稳定币与代币化的未来

    本文探讨了传统金融与加密领域的交叉应用,重点分析代币化趋势与稳定币机制。当前代币化模型通过中间实体持有底层资产并创建链上表示,存在效率低下和交易对手风险问题。理想方案应是DTCC等机构直接将账本上链原...
    新手教程# 代币化# 传统金融# 加密银行
    9个月前
    1250
    加载更多

    标签云

    web3tt
    Web3tt是一个非盈利公益性的集区块链相关网址、资源、资讯和信息等于一体区块链网址导航网站,用户了解区块链相关知识的好帮手。 仅供您学习参考之用,如有侵犯您的权益请和我们联系删除。 免责提示:投资有风险,入市需谨慎。本网站所有不作为投资理财建议,如有损失,请自行承担后果。

    友链申请 免责声明 广告合作 关于我们

    扫码加QQ群web3tt
    扫码加QQ群
    扫码加微信web3tt
    扫码加微信


      
    网址
    网址文章软件